阿坝州优秀广播电视、网络视听节目评选!226件作品参与角逐!这些作品获奖了~
历经4天的激烈角逐
2021年度成阿广电交流合作·阿坝州
优秀广播电视节目(新闻类)
暨网络视听节目评选会
今天圆满结束
快和小编一起看看
有哪些作品获奖啦!
此次评选收到我州广播电视节目(新闻类)参评作品167件,其中电视节目87件、广播节目36件、藏语节目44件。广播电视网络视听节目51件(评选时增加8件,共计59件)。
经各评审小组初评
报请评委会审定
最终评选出
电视类节目评出优秀作品32件,提名作品45件;广播节目评出优秀作品9件,提名作品19件;藏语节目评出优秀作品16件,提名作品30件。
广播电视网络视听节目评出优秀作品6件,提名作品10件。




评选现场

为2021年度阿坝州网络视听节目优秀作品和提名作品进行颁奖,并颁发扶持补助资金。




值得一提的是,在网络视听节目评选中,由阿坝州新闻传媒中心制作的《阿坝红色故事》和《我是熊猫新新》分别获得优秀作品奖和提名作品奖。



评选总结会上,四川广播电视台全媒体新闻中心副主任薛怀刚老师作了专题授课。

下面跟小编一起看看
这次评选活动中获得优秀奖的名单
⬇⬇⬇
2021
阿坝州优秀广播电视、网络视听节目获奖名单
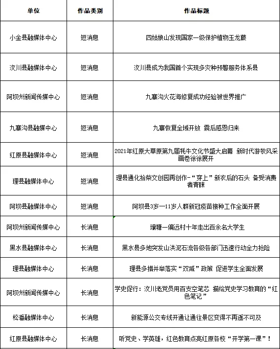
网络视听节目优秀奖

电视节目优秀奖


藏语节目优秀奖

广播节目优秀奖

最后让我们
再次祝贺
获奖单位和创作人员~
最新评论